Instance Verification Kit (IVK)
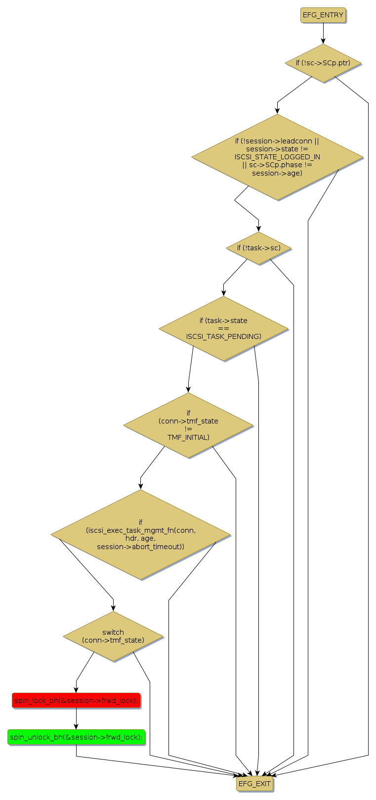
spin lock @ [59892+34+/linux-3.19-rc1/drivers/scsi/libiscsi.c]
Instance Signature: frwd_lock
|
The Matching Pair Graph:
|
|
Function Name
|
Control Flow Graph (CFG)
|
Events Flow Graph (EFG)
|
Source Correspondence
|
|
iscsi_eh_abort
|
|
|
[57651+14+/linux-3.19-rc1/drivers/scsi/libiscsi.c]
|